全球AI发展遭遇严峻考验;中东海底关键通道突发中断;这一事件深刻警醒中国数字基础设施建设。

海底光缆作为当代数字时代的核心支撑,其无可替代的重要性在近年来全球人工智能迅猛发展的背景下愈发凸显。早在十九世纪中期,第一条跨越大西洋的海底电报电缆成功铺设,这不仅开启了全球通信互联的新纪元,也为后续技术演进奠定了坚实基础。早期这些电缆主要采用铜线作为传输介质,外层包裹麻类纤维和天然橡胶以实现绝缘保护。随着时代推进,通信需求从简单的电报信号逐步扩展到语音通话,再到如今承载海量数据的光纤材质电缆,其传输速率已达到惊人的每秒太比特级别。这种技术迭代过程充分展示了人类在通信领域的不懈追求,也反映出海底光缆在连接世界各地的不可或缺作用。

▲海底光缆组件示意图,图源:CSIS
进入二十一世纪后,海底光缆的战略价值在人工智能等前沿科技的驱动下得到进一步放大。发展中国家人口持续增长以及数字金融、教育和医疗系统的广泛普及,正催生出对数据服务前所未有的庞大需求。同时,人工智能、量子计算等尖端技术的进步高度依赖稳定且高速的数据传输通道。与卫星通信相比,海底光缆在传输效率、运营成本以及长期可靠性方面展现出显著优势,因此被公认为全球数据流动的主动脉。这种基础设施的稳定运行,直接关系到各国数字经济的健康发展和国际合作的深化。在最近中东地区海底通道出现中断的事件中,全球人工智能训练和应用一度面临数据流动瓶颈,这不仅暴露了现有系统的脆弱性,也让各国尤其是中国深刻认识到加强自主可控数字命脉的紧迫性。

▲2025年全球海底光缆分布图,图源:TeleGeography
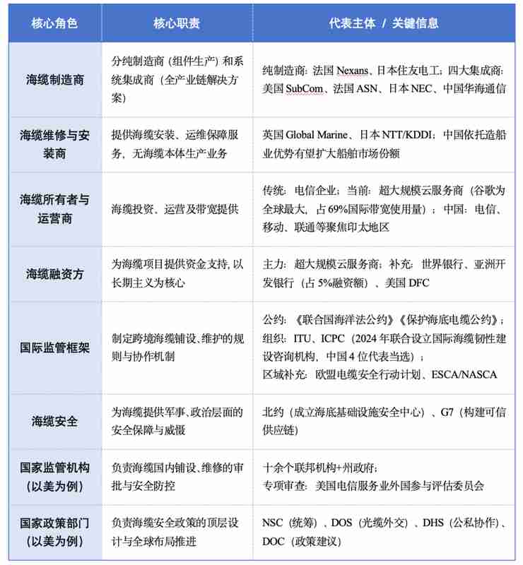
海底光缆行业的生态系统经过多年演变,已形成公私协同、多元参与的成熟格局。私人部门中的电信运营商、设备制造商以及大型科技企业共同主导从融资到铺设维修的全流程,而公共部门则负责制定区域规则、审核权属关系并实施法律法规,以有效防范中断风险并维护国家经济安全。这种分工协作模式确保了全球海缆网络的持续稳定运转。行业核心角色可细分为八大板块,各板块既独立履行职责,又通过紧密联动维系整个体系的平衡。在这一生态中,中国企业凭借技术积累和市场实践,正逐步发挥越来越重要的作用,尤其在新兴市场和“一带一路”沿线项目中展现出独特竞争力。

海缆制造商是整个产业链的起点,根据业务定位可分为专注部件生产的纯制造商和提供整体解决方案的系统集成商。前者如法国Nexans和日本住友电工,主要负责核心组件供应;后者则由美国SubCom、法国ASN、日本NEC以及中国华海通信四大企业主导,它们整合制造、安装和运维全链条,具备跨洲际项目交付能力。中国华海通信自成立以来,凭借创新技术和合理成本优势,在亚非地区迅速拓展业务,为全球海缆市场注入新活力。这种多元竞争格局不仅推动技术进步,也为各国提供了更多可靠选择,有助于构建更具韧性的全球数字网络。
海缆维修与安装环节同样关键,专业服务商如英国GlobalMarine、日本NTT和KDDI等专注于中下游保障工作。海缆专用船舶是核心硬件,中国作为全球造船大国,在这一领域具备显著潜力,有望通过扩大船舶产能进一步提升全产业链协同效率。近年来,全球海缆中断事件频发,尤其是中东地区关键通道的突发问题,进一步凸显了及时维修能力的重要性。各国正积极投资相关设施,以确保在复杂地缘环境下数据流动的连续性。中国企业在这一领域的积累,为维护区域和全球通信稳定贡献了重要力量。
海缆所有权格局在二十一世纪发生显著转变。过去电信企业是主要投资者,如今超大规模云服务商已成为主导力量。亚马逊云科技、谷歌、微软和Meta等企业凭借对海量带宽的需求和战略考量,大幅增加自建海缆投资。谷歌目前是全球最大海缆所有者之一,它们与传统电信运营商的联合项目,如连接美国、日本和菲律宾的跨太平洋系统,既平衡了各方利益,也体现了数字时代的地缘布局。中国国有企业和电信运营商积极参与印太地区项目,通过“数字丝绸之路”倡议推动信息基础设施建设,提供从制造到运营的一站式服务。这种参与不仅提升了自身数字安全水平,也为沿线国家带来了显著的互联互通改善。
海缆融资机制的多元化发展为行业注入强劲动力。云服务商的崛起改变了传统投资模式,大型科技企业通过自有资金或联合体方式主导新项目建设。同时,公共资金和国际合作也在关键路由中发挥补充作用。中国在融资领域的实践经验,尤其是在新兴市场的一站式服务模式,为全球海缆发展提供了有益借鉴。面对人工智能对数据需求的持续增长以及中东海底中断带来的警示,各国需进一步完善融资体系,增强基础设施的抗风险能力。
回顾全球海底光缆的发展历程,从早期电报电缆到现代光纤系统,每一次技术突破都深刻改变了人类沟通方式。而当前人工智能时代的到来,更将这一基础设施推向战略核心。中东地区海底命脉的突发事件,如同一记警钟,震醒了中国乃至全球对数字命脉安全的重视。中国通过加强本土制造、提升维修能力和深化国际合作,正稳步构建更具韧性和自主性的海缆网络。这一进程不仅服务于国家数字战略,也将为世界数字互联贡献中国智慧和力量。展望未来,海底光缆行业将在公私协同中持续演进,为人工智能等前沿科技提供坚实支撑,推动全球数字经济实现更高质量的发展。



